今天遇到一个被法务坑了的负债人,在交钱之前,法务承诺的很好,你顾虑什么他承诺什么,只有你想不到的没有他承诺不了的。
而且还说签合同给保障。不成功全额退等等。
又给营业执照,又给法律资质还给办公场景的照片。让人深信不疑。
付费后事没办成,费也不退了。要说法也没有。
找到我以后,发了合同给我看,问我有没有办法要回佣金。
我一看这个合同,真是满满的套路啊,今天借着他的合同跟大家分享一下避避坑:

合同本身就是文字游戏,是谁拟定的就是向着谁的。
一个跟你利益相冲的人拟定的合同,你签了对你来讲肯定是劣势!
怎么还会有人以为这是保障呢?
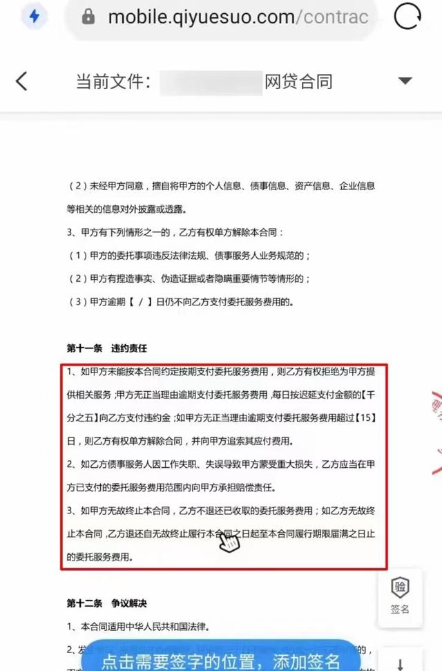
那么我们来直白地解释一下截图里面的三条内容。
第一条是你违约的情形写了4行,第二条法务违约情形就2行。明眼人一看就知道这合同是针对谁的。
第一条的意思没有强调法务做到什么结果可以付费,反正你就要定期付费,不然你违约。要按日计收千分之五违约金。
第二条的意思是只有法务重大失误时才赔付佣金范围内的钱。重大失误这个词本身就是含糊的,什么算重大,多大算重都没有明示。
而且这事即便不成,顶多就是维持逾期需要全额还款的原状。还能有啥重大失误的情形?

再说了这明显就是不公平的条约。
第一条负债人违约就要按日计时付千分之5违约金。
法务违约,还是重大事件违约的情况下退还佣金就行了。这公平吗?
相关影片资源迅雷下载推荐
高质量的人脉,是用出来的
人脉也是一种生产力,你“借”到的人气越多,收获也就越大。钱钟书在围城中写过这样一段话:“借书就是一男一女交往的借口,一借一还间,关系就暧昧了。”不止男女关系,所有人与人的感情,往往都是在这种一借一还之 ...
人脉经营,高质量的人脉,是用出来的
第三条说负债人终止合同,给的佣金一分不退还。法务终止合同却不是每分都还的。
而是终止合同那天以后的费用退还。这跟法务口口声声承诺的没有结果全额退款根本不一致。
全是向着法务针对负债人的责任声明啊!
第三条的猫腻尤其多,其中一个粉丝留言就是栽在第三条违约责任上了,一般来讲负债人付费了也不会凭白无故终止合同的,但是法务有办法让你自己终止合同。
法务让这个粉丝提供困难证明,他提供不出来,法务说他不配合。是负债人自己的原因导致合同终止的。
这种情况就是法务跟金融机构谈不下了,又不想退钱。找个借口怪负债人的。
不止困难证明,在整个协商的过程中,法务有无数种理由怪到你头上说你不配合。因为你对这个领域是未知的,还不是他们说什么是什么!
付费之前,你顾虑什么他承诺什么,不过脑子,不负责任的话都能答应你!只要你信你能付钱就行。

有的人也会说,我觉得我的合同上写的就比较有保障。那么我告诉你,你深信合同,但是你有没有想过,合同是建立在合法基础上签订的。
寄电话卡冒充负债人协商这个事本身就是欺骗行为,本来就不合法,合同签了又有什么用?
法院都不会受理的,其他维权机构就更不用想了。
而且本身就是负债人,又哪里有钱请律师去周旋这个事呢?
这个坑一旦踩进去,遇到有良知的法务能给你办事的还好,遇到黑心的那就是付多少钱赔多少钱。
你了解了吗?你在负债路上遇到哪些困扰欢迎留言给我,内容对你有帮助
推荐阅读:
信用卡逾期打12378协商有用吗?看你是否遇到这4种情况
协商还款的法务说停催,不起诉是真的吗?看你多交了哪些恐惧税
网贷36%利率不是高利贷?不一定!加上这1个算法可能就是了
相关影片资源迅雷下载推荐
36岁女子求职,被嘲讽是“大龄碰瓷”:职场容不下中年人?
在很多行业,35岁焦虑和年龄歧视现象很是常见。用新不用老,是企业典型的招聘逻辑,正因如此,35岁以上的从业者找工作过程中,往往占不到优势。在职场,扎心的事实是:你以为自身经验丰富,但在HR看来,你已经老了。 ...
求职兼职,36岁女子求职,被嘲讽是“大龄碰瓷”:职场容不下中年人?
标签: 法务知识 请法务协商还款和他签合同有保障吗?1个案例让你看清满满的套路