视频号干货更新:《视频号实战运营全解析百宝书》
完整版资料,文末获取!
内容框架如下:
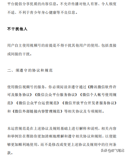
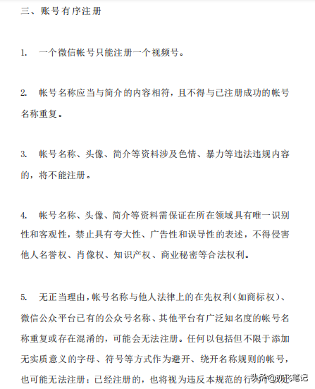
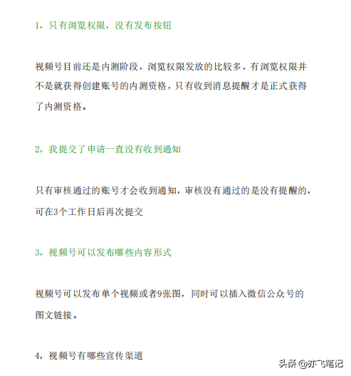
一、视频号基础设置、内容规范及运营要求
二、视频号算法推荐机制解析
三、四类常见视频号问题汇总解析
四、视频号权重分析及降维打击案例
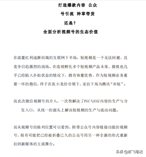
五、视频号运营特点及方式及商业价值
六、视频号一手实操运营笔记
话不多说,看一下部分内容:



相关影片资源迅雷下载推荐
视频号怎么快速起号?掌握这些秘籍,3天破1000粉
前两天知乎上的一位朋友问我:“视频号有没有快速起号的方法,视频号怎么快速起号涨到1000粉丝”。我想目前在做视频号的人中,90%的人都经历过这个苦恼;涨粉慢,内容不规范,成了你带货路上的绊脚石。在分享视频号 ...
视频号,视频号怎么快速起号?掌握这些秘籍,3天破1000粉










【本着互联网共享精神分享,如有侵权请联系删除】
完整版视频号指南如何获取:

相关影片资源迅雷下载推荐
2022年视频号的7条赚钱指南
先直接抛出我对视频号直播的几个判断,分两个视角来说,如果你想基于视频号赚钱,那你一定要看完。·对品牌方来讲:1.视频号直播是不是红利——我的答案是:算不上红利、对绝大多数品牌都不是红利。除非你获得的官方 ...
视频号,2022年视频号的7条赚钱指南
标签: 视频号 视频号实战运营全解析百宝书|一手运营笔记分享