关注【本头条号】更多关于制度、流程、体系、岗位、模板、方案、工具、案例、故事、图书、文案、报告、技能、职场等内容,弗布克15年积累免费与您分享!
阅读导航→
01 人力资源规划细则
02 人力资源规划方案

一、人力资源规划细则
人力资源规划细则
第1章 总则
第1条 目的
为了规范公司的人力资源规划工作,有效控制人力资源的预测、投资等行为,特制定此细则。
第2条 范围
本细则适用于公司人力资源规划工作的管理者、执行者、参与者——公司高层领导、人力资源部、各部门主要负责人等。
第3条 作用
1.确保公司在生存发展过程中对人力资源的需求,得到并保持一定数量具备特定技能、知识结构和能力的人员;充分利用现有的人力资源。
2.在预测公司未来发展的条件下,有计划地逐步调整人员的分布状况,把人工成本控制在合理的支付范围内。
3.有助于调动员工的积极性,建设一支训练有素、运作灵活的员工队伍,增强公司适应未知环境的能力。
4.预测公司潜在人员过剩或人力不足的问题,能够及时采取应对措施。
5.增强公司关键岗位、技术环节所需人才的内部培养能力,减少对外部招聘的依赖性。
第2章 人力资源规划工作的职责
人力资源部是公司人力资源规划工作的归口管理部门,其他职能部门具体负责本部门的人力资源规划工作。
第4条 人力资源部职责
1.负责制定、修改人力资源规划制度,负责人力资源规划的总体编制制度工作。
2.负责公司人力资源规划所需数据的收集确认。
3.负责开发人力资源规划工具和方法,并且对公司各部门提供人力资源规划指导。
4.年初编制《公司年度人力资源规划书》报各部门负责人审核、总经理审批。
5.将审批通过的《公司年度人力资源规划书》作为重要机密文件存档。
第5条 各职能部门职责
1.需要人力资源规划专员提供真实详细的历史和预测数据。
2.及时配合人力资源部完成本部门需求的申报工作。
第6条 公司高层职责
负责人力资源规划工作的总体指导、监督、决策。
第3章 规划的原则
公司人力资源规划工作须遵循以下四点原则。
第7条 动态原则
1.人力资源规划应根据公司内外部环境的变化而经常调整。
2.人力资源规划具体执行中的灵活性
3.人力资源具体规划措施的灵活性及规划操作的动态监控
第8条 适应原则
1.内外部环境适应
人力资源规划应充分考虑公司内外部环境因素以及这些因素的变化趋势。
2.战略目标适应
人力资源规划应当同公司的战略发展目标相适应,确保二者相互协调。
第9条 保障原则
1.人力资源规划工作应有效保证对公司人力资源的提供。
2.人力资源规划应能够保证公司和员工共同发展。
第10条 系统原则
人力资源规划要反映出人力资源的结构,使各类不同人才恰当地结合起来,优势互补,实现组织的系统性功能。
第4章 规划的内容
第11条 总体规划
人力资源总体目标和配套政策
第12条 专项业务计划
1.人员配备计划
中、长期内不同职务、部门或工作类型的人员的分布状况。
2.人员补充计划
包括需补充人员的岗位、数量及要求等。
3.人员使用计划
包括人员升职政策、升职时间、轮换工作的岗位情况、人员情况、轮换时间。
4.培训开发计划
包括培训对象、目的、内容、时间、地点、讲师等
5.绩效与薪酬福利计划
个人及部门的绩效标准、衡量方法、薪酬结构、工资总额、工资关系、福利以及绩效与薪酬的对应关系等。
6.职业计划
骨干人员的使用和培养方案。
7.离职计划
因各种原因离职的人员情况及其所在岗位情况
8.劳动关系计划
相关影片资源迅雷下载推荐
6个堪称神器的Office插件,让你的办公效率提升数倍,简直太爽了
你知道吗?装上插件后的Office软件,就像开了外挂一样。今天就给大家分享6个堪称神器的Office插件,让你的办公效率提升数倍,简直太爽了!01&小恐龙排版助手传送门:http://xkonglong.com/这是一款Word排版神器,专 ...
办公技能,6个堪称神器的Office插件,让你的办公效率提升数倍,简直太爽了
减少和预防劳动争议,改进劳动关系的目标和措施。
第5章 人力资源规划的期限
第13条 人力资源规划期限的类别
人力资源规划期限短期(1~3年)和长期(3以上年)的实施,由公司的发展目标、总体规模所决定,要适应公司所处的以及对人员素质的要求。
第14条 人力资源规划期限与经营环境
经营环境不确定、不稳定,或人员素质要求低,则随时可以从劳动力市场上补充时,可以以短期规划为主;若经营环境相对确定和稳定,而对人员素质要求较高,补充比较困难时,就应当制定中长期规划。人力资源规划期限与经营环境的关系如下表所示。

第6章 人力资源规划的程序
第15条 人力资源规划环境分析
1.收集整理数据。公司人力资源部正式制定人力资源规划前,必须向各职能部门索要各类数据(如下表所示)。人力资源规划专员负责从数据中提炼出所有与人力资源规划有关的数据信息,并且整理编报,为有效的人力资源规划提供基本数据。

2.人力资源部在获取以上数据的基础上,组织内部讨论,将人力资源规划分为环境层次、数量层次、部门层次,每一个层次设定一个标准,再由这些不同的标准衍生出不同的人力资源规划活动计划。
3.人力资源部应制定《年度人力资源规划工作进度计划》,报请各职能部门负责人、人力资源负责人、公司总经理审批后,向公司全体员工公布。
4.人力资源部根据公司经营战略计划和目标要求以及《年度人力资源规划工作进度计划》,下发人力资源职能水平调查表、各部门人力资源需求申请表,在限定工作日内由各部门职员填写后收回。
5.人力资源部在收集完毕所有数据之后,安排专职人员对以上数据进行描述、统计并分析,制作《年度人力资源规划环境分析报告》,由审核小组完成环境分析的审核工作。
公司人力资源环境分析审核小组成员由公司各部门负责人、人力资源部人力资源环境分析专员、人力资源部经理构成。
6.人力资源部应将审核无误的《年度人力资源规划环境分析报告》报请公司总裁审核批准后方可使用。
7.在人力资源环境分析进行期间,各职能部门应该根据部门的业务需要和实际情况,在人力资源规划活动中及时全面地向人力资源部提出与人力资源有关的信息数据。人力资源环境分析工作人员应该认真吸收接纳各职能部门传递的环境信息。
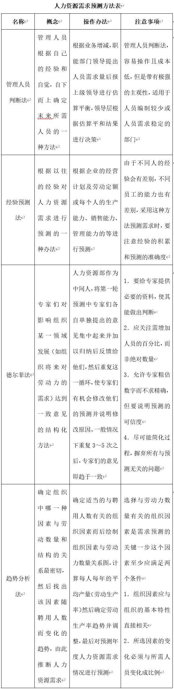
第16条 人力资源需求预测
1.人力资源部制定的《年度人力资源规划环境分析报告》经公司总裁批准后,由人力资源规划专员根据公司人力资源的需求和提供的情况,结合公司战略发展方向、公司年度计划、各部门经营计划,运用各种预测工具,对公司整体人力资源的需求情况进行科学的趋势预测与分析。
2.人力资源需求预测方法如下表所示。

3.人力资源需求预测的步骤。
人力资源需求预测步骤如下图所示。

4.人力资源部人力资源规划专员对公司人力资源情况进行趋势预测统计分析之后,制作《年度人力资源需求趋势预测报告》,报请上级领导审核、批准。
第17条 人力资源供给预测
1.人力资源供给预测的主要内容包括内部人员拥有量预测和外部供给量预测。
(1)内部人员拥有量预测,即根据现在人力资源及其未来变动情况,预测出规划期内各时间点上的人员拥有量。
(2)外部供给量预测,即确定在规划期内各时间点上可以从企业外部获得的各类人员的数量。由于外部人力资源的供给存在较高的不确定性,所以外部供给量的预测应侧重于关键人员,如各类高级人员、技术骨干人员等。
2.人力资源供给预测步骤。
人力资源供给预测步骤如下图所示。

3.人力资源部人力资源规划专员对公司人力资源情况可进行趋势预测进行分析之后,制作《年度人力资源供给趋势预测报告》,报上级领导审核、批准。
第18条 人力资源供需平衡决策
人力资源部经理部审核批准《年度人力资源供给趋势预测报告》以及《人力资源规划供给趋势报告》之后,由公司人力资源部组建人力资源规划供需平衡决策工作组。
1.人力资源规划供需平衡决策工作成员由公司高层、各职能部门负责人、人力资源部相关人员构成。
2.人力资源规划供需平衡决策工作组的会议包括人力资源规划环境分析会、人力资源规划供需预测报告会和公司人力资源规划供需决策会。
第19条 人力资源各项计划讨论确定
1.人力资源部在公司人力资源规划供需平衡决策工作组定下工作日程后,指定专门人员完成会议决策信息整理工作,并且制定《年度人力资源规划书编制计划》。
2.人力资源部召开制定人力资源规划的专项工作会议。
第20条 编制人力资源规划书并组织实施
1.人力资源部指派专人汇总全部人力资源规划内容的具体项目计划,编辑《年度人力资源规划书》,经人力资源部经理核对,报公司各职能部门负责人审议评定,交公司总裁批准。
2.人力资源部负责组织实施《公司年度人力资源规划书》内部员工沟通活动,保障全体员工知晓人力资源规划的内容,以期保障人力资源规划实施的顺利进行。
3.人力资源负责应该将《公司年度人力资源规划书》作为重要机密文档存档。严格控制节约程序并将《年度人力资源规划书》的管理纳入公司有关商业机密和经营管理重要文件的管理制度。
第7章 人力资源规划工作评估
人力资源规划工作评估是一个定性的评估过程,通过定期与非定期的人力资源规划工作评估,能及时地引起公司高层领导的高度重视,使有关的政策和措施得以及时改进并落实,有利于调动员工的积极性,提高人力资源管理工作的效率。
第21条 评估标准
人力资源规划工作评估可从以下三个方面进行。
1.管理层在人力资源费用变得难以控制或过度支出之前,是否采取措施来防止各种失衡,并由此使劳动力成本得以降低。
2.公司是否可以有充裕的时间来发现人才。因为好的人力资源规划,可以在公司实际雇佣员工前,已经预计或确定了各种人员的需求。
3.管理层的培训工作是否可以得到更好的规划。
第22条 评估方法
1.目标对照审核法,即以原定的目标为标准进行逐项的审核评估。
2.资料分析法,即广泛地收集并分析研究有关的数据,如管理人员、专业人员、行政人员、招商人员之间的比例关系,或在某一时期内各种人员的变动情况,如员工的离职、旷工、迟到、员工的薪酬与福利、工伤与抱怨等方面的情况等。
第8章 附则
第23条 本细则解释与组织修订由人力资源部负责。
第24条 对本细则所未规定的事项,则按其他有关规定予以实施。
第25条 本细则自颁发之日起施行。

二、人力资源规划方案

#人力资源部##方案设计##人力资源#
本文由弗布克原创,版权归属弗布克,欢迎转发,禁止转载,抄袭、洗稿,侵权必究。
领取本资料的Word、PDF版完整内容方法:
1.本资源编号:881。
2.关注+评论+转发,然后私信“资料”。
相关影片资源迅雷下载推荐
团队管理7——人才盘点
编辑导语:进行人员盘点,能够通过盘点梳理团队能力现状,提高组织运作效率及控制人力成本。那么,人力盘点的整个过程是怎么样的呢?一起来看一下吧。为什么进行人员盘点,通过盘点梳理团队能力现状,看是否与业务相 ...
企业管理,团队管理7——人才盘点
标签: 人资行政 人力资源规划细则与方案