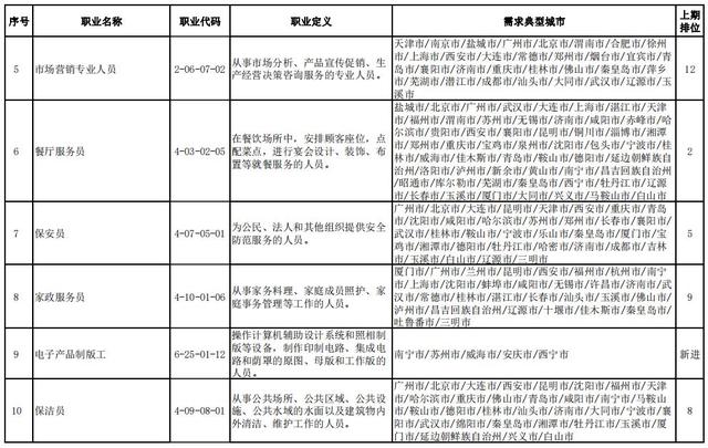
人民网北京7月22日电 (记者宋子节、温璐)据人社部消息,中国就业培训技术指导中心近期组织102个定点监测城市公共就业服务机构,收集汇总2022年第二季度人力资源市场供求关系较为紧张的招聘、求职需求职业岗位信息,形成“2022年第二季度全国招聘大于求职‘最缺工’的100个职业排行”。
前十位职业分别为营销员、快递员、车工、商品营业员、市场营销专业人员、餐厅服务员、保安员、家政服务员、电子产品制版工、保洁员。
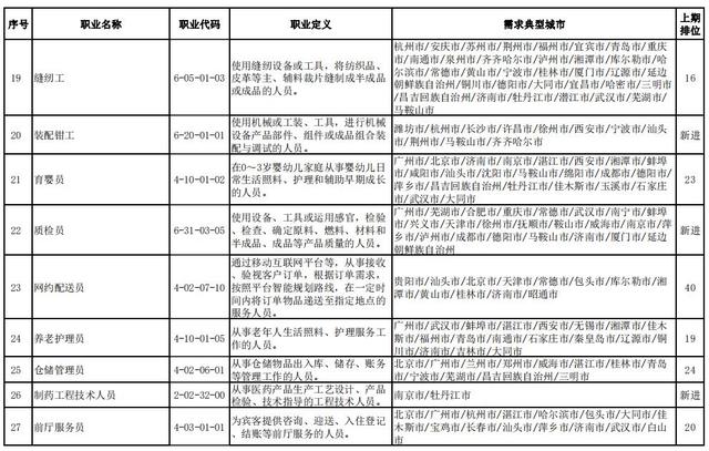
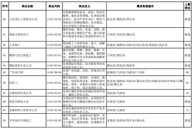
与2022年第一季度相比,招聘需求和求职人数持续回升,制造业缺工状况持续,电子信息产业缺工情况较为突出, “集成电路工程技术人员”“半导体芯片制造工”“电子仪器与电子测量工程技术人员”等职业新进排行,“半导体分立器件和集成电路装调工”“计算机网络工程技术人员”缺工程度加大,“电子产品制版工”进入排行“前十”,位列第9。





相关影片资源迅雷下载推荐
快销小白如何成为优秀的业务员
大家好,我是荣耀。你想成为一名优秀的业务人员吗?你需要戒掉以下的7条,看看你中了几条。1.拖延的习惯,不能立即而坚定的行动。2.恐惧,总害怕被客户拒绝但是心里恐惧的人,无论做什么事都很难成功。做销售永远不 ...
销售业务,快销小白如何成为优秀的业务员






一、数据来源
本期数据来源于全国102个定点监测城市公共就业服务机构填报的人力资源市场招聘、求职数据。
二、数据构成
本期数据由“序号”“职业名称”“职业代码”“职业定义”“需求典型城市”“上期排位”六个部分组成。“职业名称”“职业代码”“职业定义”适用《中华人民共和国职业分类大典(2015版)》的职业分类标准。“需求典型城市”是指填报该职业需求的典型城市名单,排在前面的城市需求缺口大于排在后面的城市。“上期排位”表示上期(2022年第一季度)该职业的排位情况。
三、编制方法
本期数据采集各定点监测城市公共就业服务机构人力资源市场“招聘需求人数”和“求职人数”缺口排名前20的职业岗位信息,综合考量岗位缺口数量、填报城市数量等因素,经加工汇总整理形成,按“招聘需求人数”与“求职人数”岗位缺口数量和填报城市数量加权取值后从大到小排列,排在前面的职业需求缺工程度大于排在后面的职业。
四、数据说明
按照上述方法,汇总形成《2022年第二季度全国招聘大于求职“最缺工”的100个职业排行》。按照《中华人民共和国职业分类大典(2015版)》分类标准,100个职业中,37个属于第六大类——生产制造及有关人员,37个属于第四大类——社会生产服务和生活服务人员,21个属于第二大类——专业技术人员,3个属于第三大类——办事人员和有关人员,1个属于第一大类——党的机关、国家机关、群众团体和社会组织、企事业单位负责人,1个属于第八大类——不便分类的其他从业人员。
本文来自【人民网】,仅代表作者观点。全国党媒信息公共平台提供信息发布传播服务。
ID:jrtt
相关影片资源迅雷下载推荐
「销售技巧3」想要成为客户喜欢的销售员应避免哪些雷区
x相信大家总会遇到这样的事情,当我们去商场购物或者是去超市,本来想着开开心心的去选择自己喜欢的去购买,但是总会有这样一个人一直跟着你,感觉自己像“做贼”一般,于是想要购买的欲望大打折扣,于是干脆选择其 ...
销售业务,「销售技巧3」想要成为客户喜欢的销售员应避免哪些雷区
标签: 销售业务 第二季度“最缺工”职业排行公布 营销员 快递员 车工等排名靠前
版权声明:除非特别标注,否则均为本站原创文章,转载时请以链接形式注明文章出处。